Scheme evaluation | MT971XB full-range analog dimming Smart Lighting solution with PWM input
-
Release Date2022-03-10
-
Page View5779 times
A new member of LED dimming series, MT971XB, is launched. It is a series of full range analog dimming, non-isolated, BUCK, constant current LED driver. With self-developed technologies, the chip gets 0.1% dimming resolution, full range flicker-free reliable OVP, ultra-low power consumption (<40mW@265Vac), significantly improving the performance of smart lights, bringing users an ultimate experience.

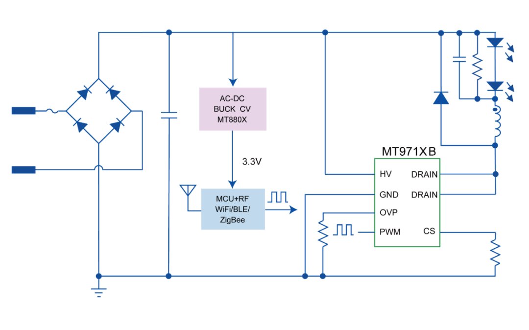
MT971XB typical application circuit

Features

0%-100% full PWM/analog dimming, no flicker and noise free;
0.01% Dimming resolution, and the dimming is smooth and continuous;
Full range stable and reliable OVP;
Good consistency at low brightness;
Ultra-low standby power consumption: <40mW@265Vac;
No flicker at low input;

Description

0%-100% full PWM/analog dimming, no flicker and noise free
Thanks to the innovative full-range analog dimming technology, MT971XB achieves flicker-free, noise-free, fine and smooth dimming, as well as good current consistency during deep dimming, such as 1% dimming depth at ± 5% current accuracy, greatly improving the using experience.


- Full range reliable OVP
MT971XB realizes full range reliable OVP by adopting the innovative OVP technique, even in small night light mode. Besides, the OVP function is moisture-proof and noise immune.

Ultra-low power consumption




Recommended News
-
2022-09-14
Grand launch | MT5785: 100W ultra-fast wireless charging and 18W reverse transmission
-
2022-08-05
Core leads new era | Maxic participated the Guangzhou International Lighting Exhibition 2022
-
2022-07-04
Maxic launched a fully integrated ultra-low power optical proximity sensor
-
2022-06-24
Maxic launched a high performance wired fast charging 20W~65W overall solution